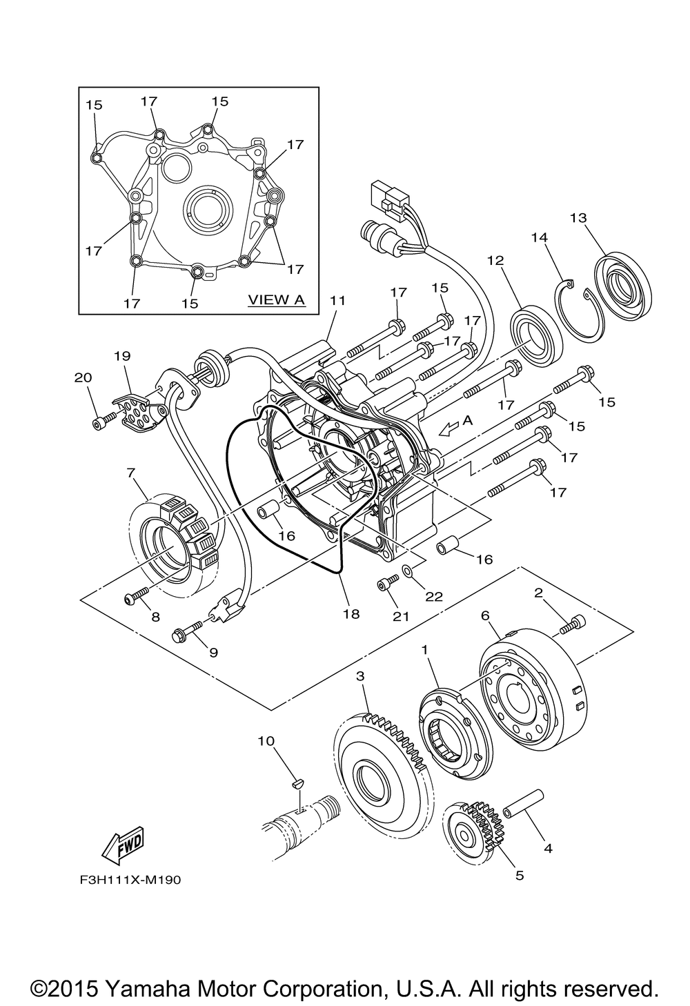
| № | Наименование | Примечание | Кол-во |
|---|---|---|---|
| 1 | STARTER ONE-WAY ASSY | 1 | |
| 2 | BOLTSOCKET | 6 | |
| 3 | GEAR 3 | 1 | |
| 4 | SHAFT 1 | 1 | |
| 5 | GEAR IDLER 2 | 1 | |
| 6 | ROTOR ASSY | 1 | |
| 7 | STATOR ASSY | 1 | |
| 8 | SCREW (5 per pack) | 3 | |
| 9 | BOLT WITH WASHER | 2 | |
| 10 | KEYWOODRUFF | 1 | |
| 11 | COVER FLYWHEEL | 1 | |
| 12 | BEARING (1YW) | 1 | |
| 13 | OIL SEAL | 1 | |
| 14 | CIRCLIP (70R) | 1 | |
| 15 | BOLT FLANGE | 3 | |
| 16 | PINDOWEL | 2 | |
| 17 | BOLT FLANGE | 6 | |
| 18 | O-RING | 1 | |
| 19 | CLAMP | 1 | |
| 20 | BOLT | 2 | |
| 21 | BOLTSOCKET | 1 | |
| 22 | WASHERPLATE | 1 |
