| № | Наименование | Примечание | Кол-во |
|---|---|---|---|
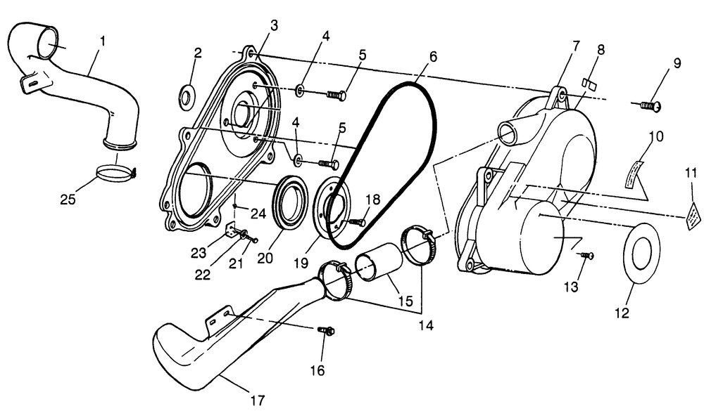
| 1 | DUCT-CLUTCHAIR INLET [If built before 6/19/06] | 1 | |
| 2 | SEALCVRCASE 1/2 | 2 | |
| 3 | KITCVRIN.CLUTCH(MAG) | 1 | |
| 4 | WASHER | 4 | |
| 5 | SCREW | 3 | |
| 6 | SEALOUTERCLUTCH COVER | 1 | |
| 7 | COVER-CLUTCHOUTERRTP (If built before 2/13/99) | 1 | |
| 8 | CLIPCLUTCH COVER(10) (10 per pack) | 1 | |
| 9 | SCREW tahos_14 X 1-3/4(10) (10 per pack) | 5 | |
| 13 | SCREW(10) * (10 per pack) | 2 | |
| 14 | CABLE TIE11 INCH | 2 | |
| 15 | BOOTDUCTHI-FLOW (If built before 11/15/04) | 1 | |
| 16 | SCREW | 1 | |
| 19 | BRKT-CLUTCH SEAL | 1 | |
| 20 | SEAL-COVER CASEENGINE | 1 | |
| 21 | SCREW | 1 | |
| 22 | WASHER | 1 | |
| 24 | RIVETINTERLOCKB(50) (50 per pack) | 2 | |
| 25 | CLAMP NARROW BAND | 1 |
