| № | Наименование | Примечание | Кол-во |
|---|---|---|---|
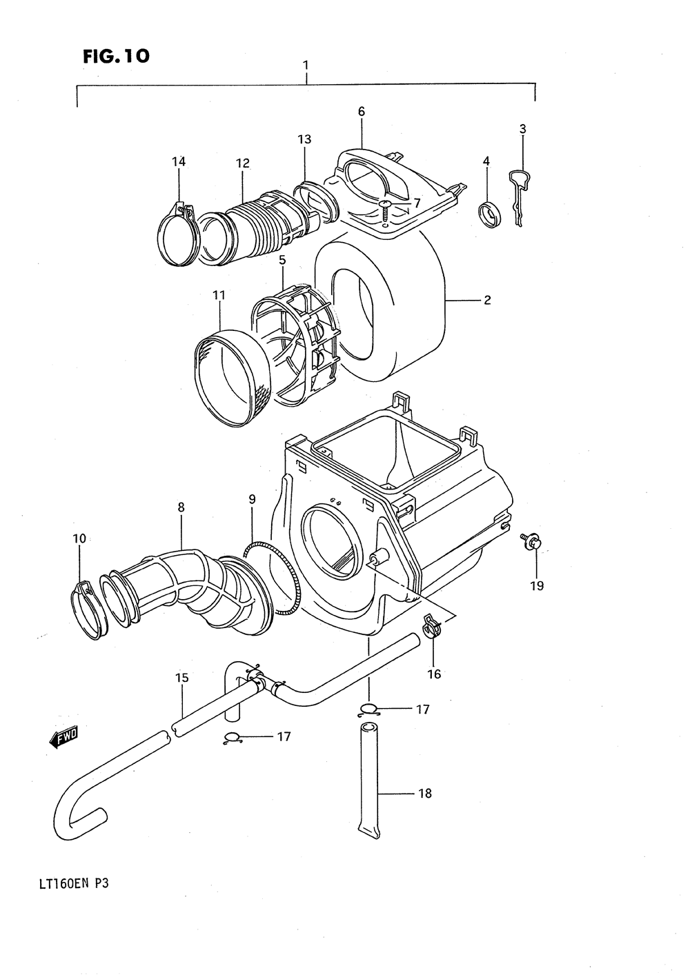
| L | CLEANER ASSYAI | 1 | |
| 2 | FILTERAIR CLEA | 1 | |
| 3 | PIN AIR ELEMENT | 1 | |
| 4 | WASHER AIR ELEM | 1 | |
| 5 | HOLDER FILTER | 1 | |
| 6 | CAP | 1 | |
| 7 | SCREW | 2 | |
| 8 | TUBE OUTLET | 1 | |
| 9 | CLAMP AIR CLEAN | 1 | |
| 10 | CLAMP | 1 | |
| 11 | TRAP FLAME | 1 | |
| 12 | TUBEINLET JOIN | 1 | |
| 13 | RING | 1 | |
| 14 | CLAMP | 1 | |
| 15 | TUBE ASSY. BREA | 1 | |
| 16 | CLAMP | 1 | |
| 17 | BREATHER HOSE C | 2 | |
| 18 | TUBEDRAINB | 1 | |
| 19 | BOLT 6X16 | 3 |
