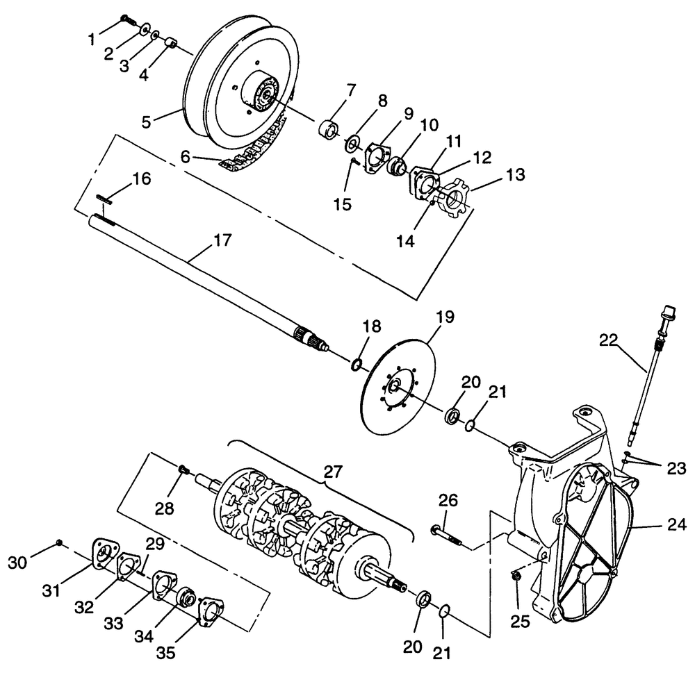
| № | Наименование | Примечание | Кол-во |
|---|---|---|---|
| 1 | BOLT | 1 | |
| 2 | WASHERFLAT | 1 | |
| 3 | WASHERFLAT(10) (10 per pack) | 0 | |
| 4 | SPACER-INPUT SHAFT.984X.940 | 1 | |
| 6 | BELTDRIVE | 1 | |
| 7 | SPACER-1.00 X 1.25 X .38 | 1 | |
| 8 | BUSHING(10) (10 per pack) | 0 | |
| 9 | FLANGE RDRELUBE W/ZERK | 1 | |
| 10 | BEARING | 1 | |
| 11 | GASKETJACKSHAFTBLK | 1 | |
| 12 | FLANGETTE | 1 | |
| 13 | SPACERBRGJACKSHAFT | 1 | |
| 14 | NUTNYLOK | 3 | |
| 15 | BOLTCARRIAGE | 3 | |
| 16 | KEY | 1 | |
| 18 | RING RETAINING | 1 | |
| 19 | DISC ASM BRAKE | 1 | |
| 20 | SLEEVE SEAL | 2 | |
| 21 | O RING(10) (10 per pack) | 2 | |
| 22 | ASM-DIPSTICK | 1 | |
| 23 | O-RING | 2 | |
| 25 | NUTFLANGE | 3 | |
| 26 | BOLTCARRIAGE | 3 | |
| 27 | KITDRIVESHAFTPRS BRGEXT (Incl. 28 34 35) | 1 | |
| 28 | BUSHING METAL SPEEDO | 1 | |
| 29 | KEYSPEEDOMETERSQUARE(10) (10 per pack) | 1 | |
| 30 | NUTNYLOK(10) (10 per pack) | 3 | |
| 31 | DRIVE-ADAPTOR W/ZERK | 1 | |
| 32 | GASKETDRIVE ADAPTOR | 1 | |
| 33 | FLANGETTE-OFFSETW/HOLE | 1 | |
| 34 | BEARING | 1 | |
| 35 | ASM.-FLANGETTE W/SCREWS | 1 |
