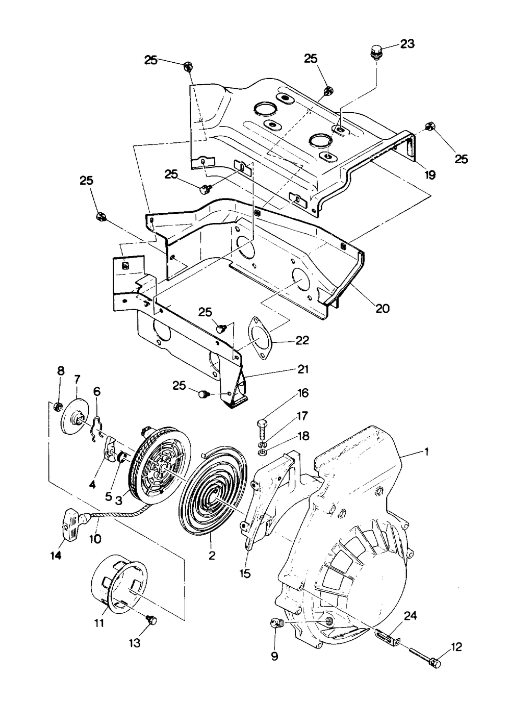
BLOWER HOUSING AND RECOIL STARTER Trail (4915441544027A)

Корзина пуста