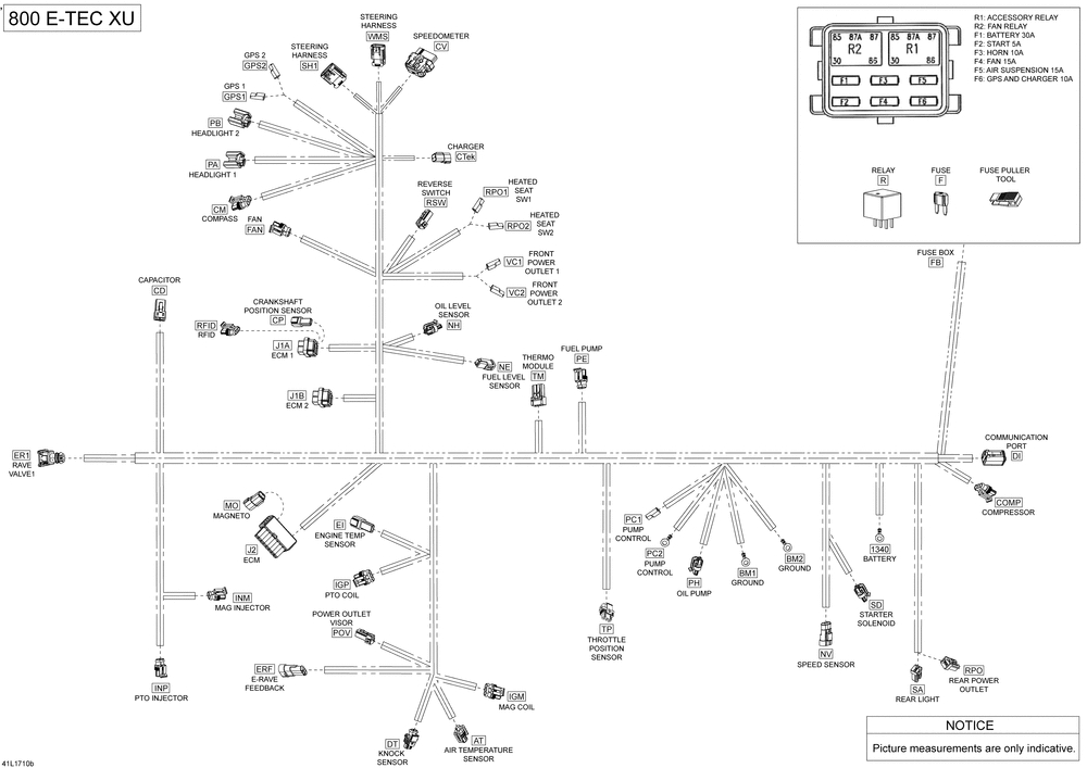
| № |
Наименование |
Примечание |
Кол-во |
| AT |
FEMALE TERMINAL HOUSING
|
|
0 |
| AT |
Female Terminal
|
|
0 |
| AT |
Wire Seal
|
|
0 |
| CD |
CALE 2 CIRC.MAL*WEDGE-2 WAYS M (5.000 per pack)
|
|
0 |
| CD |
FEMALE TERMINAL HOUSING 2 CIRCUITS
|
|
0 |
| CD |
FEMALE TERMINAL (5.000 per pack)
|
|
0 |
| CM |
Female Terminal
|
|
0 |
| CM |
Female Housing, 3 Circuits
|
|
0 |
| CM |
Tie-Rap 142 mm
|
|
0 |
| CM |
Wire Seal
|
|
0 |
| CP |
MALE TERMINAL (10.000 per pack)
|
|
0 |
| CP |
MALE TERMINAL HOUSING 2 CIRCUITS
|
|
0 |
| CP |
MALE LOCK 2 CIRCUITS
|
|
0 |
| CTek |
MALE TERMINAL
|
|
0 |
| CTek |
MÂLE TERMINAL HOUSING 2 CIRCUITS
|
|
0 |
| CTek |
MALE LOCK 2 CIRCUITS
|
|
0 |
| CV |
Female Housing 24 Circuits
|
|
0 |
| CV |
LOGEMENT FEMEL.*HOUSING-FEMALE (10.000 per pack)
|
|
0 |
| CV |
Female Terminal
|
|
0 |
| CV |
Wire Seal
|
|
0 |
| CV |
Retainer Block
|
|
0 |
| CV |
Plug
|
|
0 |
| CV |
Female Housing
|
|
0 |
| CV |
LOCK
|
|
0 |
| DI |
Female Terminal
|
|
0 |
| DI |
Sealing Cap
|
|
0 |
| DI |
MALE HOUSING 6 CIRCUITS
|
|
0 |
| DI |
Male Wedge 6 Circuits
|
|
0 |
| DT |
FEMALE TERMINAL (10.000 per pack)
|
|
0 |
| DT |
MALE HOUSING 2 CIRCUITS
|
|
0 |
| DT |
Wire Seal
|
|
0 |
| ER1 |
JOINT DE FIL *SEAL
|
|
0 |
| ER1 |
FEMALE TERMINAL HOUSING 2 CIRCUITS
|
|
0 |
| ERF |
Male Terminal
|
|
0 |
| ERF |
Housing
|
|
0 |
| ERF |
CLIP
|
|
0 |
| F |
Little Fuse, 15 Amperes
|
|
0 |
| F |
LITTLE FUSE 30 AMPERES
|
|
0 |
| F |
Little Fuse, 20 Amperes
|
|
0 |
| F |
Little Fuse, 5 Amperes
|
|
0 |
| F |
Little Fuse 7.5 Amperes
|
|
0 |
| F |
Little Fuse, 10 Amperes
|
|
0 |
| FAN |
Female Terminal
|
|
0 |
| FAN |
Female Housing, 2 Circuits
|
|
0 |
| FB |
Wire Seal (20 Gauge) (Purple) (Packard)
|
|
0 |
| FB |
Female Terminal
|
|
0 |
| FB |
WIRE SEAL (10.000 per pack)
|
|
0 |
| FB |
Female Terminal
|
|
0 |
| FB |
CASE ASS Y
|
|
0 |
| FB |
Terminal
|
|
0 |
| FB |
Wire Seal
|
|
0 |
| FB |
FUSE BOX COVER
|
|
0 |
| GPS1 |
Female Terminal Housing, 1 Circuit
|
|
0 |
| GPS1 |
Female Terminal
|
|
0 |
| INM |
Tie-Rap 94 mm
|
|
0 |
| J1A |
FEMALE TERMINAL HOUSING 34 CIRCUITS
|
|
0 |
| J1A |
Plug
|
|
0 |
| J1A |
Female Terminal
|
|
0 |
| J1A |
Female Terminal
|
|
0 |
| J1B |
FEMALE TERMINAL HOUSING 26 CIRCUITS
|
|
0 |
| J2 |
FEMALE TERMINAL
|
|
0 |
| J2 |
FEMALE TERMINAL HOUSING 16 CIRCUITS
|
|
0 |
| MO |
CALE 6 CIRC.FEM*WEDGE-6 WAYS F (5.000 per pack)
|
|
0 |
| MO |
MALE TERMINAL HOUSING 6 CIRCUITS
|
|
0 |
| NE |
MALE TERMINAL HOUSING 2 CIRCUITS RTS
|
|
0 |
| NE |
MALE TERMINAL (10.000 per pack)
|
|
0 |
| NH |
MALE CONNECTOR 2 CIRCUITS (5.000 per pack)
|
|
0 |
| NH |
FEMALE TERMINAL
|
|
0 |
| PA |
Female Housing
|
|
0 |
| PA |
Terminal
|
|
0 |
| POV |
FEMALE HOUSING 2 CIRCUITS
|
|
0 |
| POV |
Female Terminal
|
|
0 |
| R |
Relay, 30 AMP
|
|
0 |
| RFID |
Housing
|
|
0 |
| RPO |
MALE HOUSING 3 CIRCUITS (5.000 per pack)
|
|
0 |
| RSW |
FEMALE TERMINAL HOUSING 2 CIRCUITS
|
|
0 |
| SA |
Female Housing, 3 Circuits
|
|
0 |
| SD |
FEMALE TERMINAL (5.000 per pack)
|
|
0 |
| SH1 |
Housing, Packard
|
|
0 |
| TM |
FEMALE TERMINAL HOUSING 4 CIRCUIT
|
|
0 |
| TM |
FEMALE TERMINAL
|
|
0 |
| TM |
LOCK 4 CIRCUITS
|
|
0 |
| TM |
JOINT *SEAL
|
|
0 |
| TP |
MALE HOUSING 3 CIRCUITS
|
|
0 |
| WMS |
Housing
|
|
0 |
| 1 |
MAIN HARNESS Includes 1 To WMS
|
|
1 |
| 2 |
TUBING 19 MM (10.000 per pack)
|
|
0 |
| 2 |
Tubing 6 mm (3.000 per pack)
|
|
0 |
| 2 |
Tubing 16 mm
|
|
0 |
| 2 |
TUBING 10 MM
|
|
0 |
| 2 |
TUBING 25 MM
|
|
0 |
| 2 |
Tubing 13 mm (10.000 per pack)
|
|
0 |
| 2 |
Tubing 9 mm (10.000 per pack)
|
|
0 |
| 1340 |
OPEN BARREL (10.000 per pack)
|
|
0 |